找回密码
 注册

微信登录,快人一步

QQ登录

只需一步,快速开始

楼主: 绿茵场

[原创] 下载:【卫生部】新型冠状病毒医院感染预防与控制技术指南(2012年版)

 火... [复制链接]
发表于 2012-10-11 14:32 | 显示全部楼层
已下载收藏,慢慢学习,谢谢老师分享!
回复

使用道具 举报

发表于 2012-10-11 14:33 | 显示全部楼层
《指南》中出现了错字。
回复

使用道具 举报

发表于 2012-10-11 14:39 | 显示全部楼层
谢谢老师,下载了,好好学习!
回复

使用道具 举报

发表于 2012-10-11 14:43 | 显示全部楼层
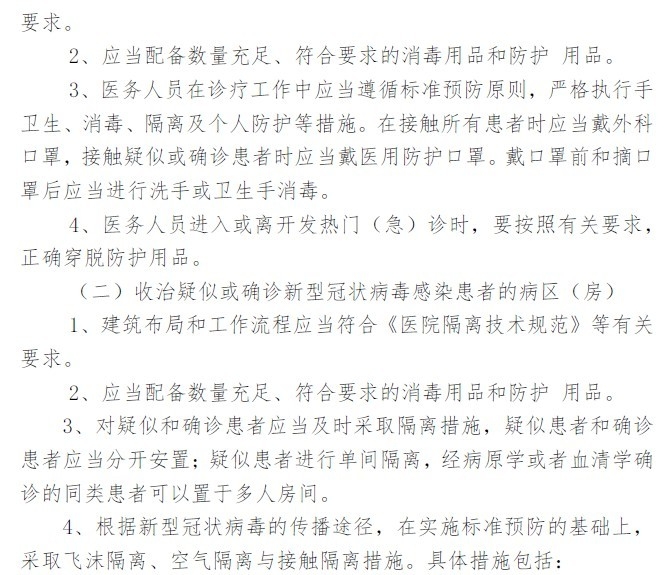
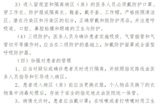
这样看起来更清楚: 未命名.jpg
未命名1.jpg
未命名2.jpg
未命名3.jpg
未命名4.jpg
未命名5.jpg
未命名6.jpg

回复

使用道具 举报

  • 打卡等级:热心大叔
  • 打卡总奖励:1054
  • 最近打卡:2025-09-11 07:48:56
发表于 2012-10-11 14:47 | 显示全部楼层
抓紧时间下载学习了,及时组织培训
回复

使用道具 举报

发表于 2012-10-11 14:53 | 显示全部楼层
及时雨啊,谢谢老师
回复

使用道具 举报

发表于 2012-10-11 14:57 | 显示全部楼层
怎么下载不了呢?哪里出了问题?
回复

使用道具 举报

 楼主| 发表于 2012-10-11 15:04 | 显示全部楼层
回复

使用道具 举报

  • 打卡等级:小镇青年
  • 打卡总奖励:314
  • 最近打卡:2025-07-17 15:09:33
发表于 2012-10-11 15:04 | 显示全部楼层
先学习,然后放到院内网组织相关科室学习,谢谢老师的资料!
回复

使用道具 举报

发表于 2012-10-11 15:19 | 显示全部楼层
谢谢版主,下载学习了。正在找这方面资料。
回复

使用道具 举报

发表于 2012-10-11 21:36 | 显示全部楼层
密切关注,掌握相关防控技术
回复

使用道具 举报

  • 打卡等级:初来乍到
  • 打卡总奖励:23
  • 最近打卡:2025-05-28 11:14:05
发表于 2012-10-11 21:52 | 显示全部楼层
版主真是及时啊,总是能够发布最新的感控文件和信息,谢谢您!
回复

使用道具 举报

发表于 2012-10-11 22:01 | 显示全部楼层
已经下载,这个要好好学习一下
回复

使用道具 举报

发表于 2012-10-11 22:03 | 显示全部楼层
扣了分却没能下载成功,版主能否告知原文出处?谢谢!
回复

使用道具 举报

发表于 2012-10-12 08:36 | 显示全部楼层
谢谢~~~~~~~~~~~~~~~~~~~~~
回复

使用道具 举报

发表于 2012-10-12 08:58 | 显示全部楼层
今天顺利下载了,谢谢版主!
回复

使用道具 举报

发表于 2012-10-12 09:47 | 显示全部楼层
谢谢版主,昨天刚收到卫生局下发的文,正好组织各相关科室学习。
回复

使用道具 举报

发表于 2012-10-12 09:56 | 显示全部楼层
下载了,谢谢老师的分享,必须认真学习!
回复

使用道具 举报

发表于 2012-10-12 09:57 | 显示全部楼层
下载学习了,谢谢及时提供资料!
回复

使用道具 举报

发表于 2012-10-12 10:10 | 显示全部楼层
谢谢老师分享!
回复

使用道具 举报

您需要登录后才可以回帖 登录 | 注册 |

本版积分规则

关闭

站长推荐上一条 /1 下一条

快速回复 返回顶部 返回列表