找回密码
 注册

微信登录,快人一步

QQ登录

只需一步,快速开始

楼主: 禅静思语

介入B超室有啥要求?

  [复制链接]
  • 打卡等级:无名新人
  • 打卡总奖励:10
  • 最近打卡:2025-03-27 08:23:35
发表于 2023-9-13 08:30 | 显示全部楼层
下载学习了,谢谢老师的分享!
回复

使用道具 举报

  • 打卡等级:热心大叔
  • 打卡总奖励:1523
  • 最近打卡:2025-09-12 08:33:21
发表于 2023-10-24 14:25 | 显示全部楼层
吴晓梅 发表于 2023-7-13 10:20
个人愚见:不需要!这两个介入是完全不同的。

吴老师,超声引导穿刺室若是能做到通风,是不是就不需要空气消毒机之类的?
回复

使用道具 举报

  • 打卡等级:本地老炮
  • 打卡总奖励:3289
  • 最近打卡:2025-09-13 07:28:42
发表于 2023-10-24 14:40 | 显示全部楼层
通通 发表于 2023-10-24 14:25
吴老师,超声引导穿刺室若是能做到通风,是不是就不需要空气消毒机之类的? ...

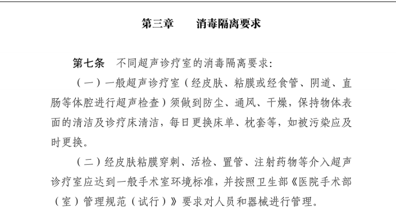
按照《医疗机构医院超声诊疗消毒技术规范》,是按照普通手术室管理的,那必须要有空气消毒机或者紫外线灯。

无标题_看图王.png
回复

使用道具 举报

  • 打卡等级:热心大叔
  • 打卡总奖励:1523
  • 最近打卡:2025-09-12 08:33:21
发表于 2023-10-24 15:01 | 显示全部楼层
吴晓梅 发表于 2023-10-24 14:40
按照《医疗机构医院超声诊疗消毒技术规范》,是按照普通手术室管理的,那必须要有空气消毒机或者紫外线灯 ...

好的!我通知超声科整改。
回复

使用道具 举报

  • 打卡等级:无名新人
  • 打卡总奖励:5
  • 最近打卡:2025-01-03 16:22:53
发表于 2024-4-23 17:41 | 显示全部楼层
谢谢老师,收藏学习了!
回复

使用道具 举报

  • 打卡等级:无名新人
  • 打卡总奖励:8
  • 最近打卡:2024-11-07 16:36:53
发表于 2024-6-28 09:35 | 显示全部楼层
谢谢老师的分享,非常感谢
回复

使用道具 举报

  • 打卡等级:即来则安
  • 打卡总奖励:202
  • 最近打卡:2025-06-20 15:33:38
发表于 2024-8-19 10:38 | 显示全部楼层
非常感谢老师的分享!
回复

使用道具 举报

发表于 2024-9-25 14:41 | 显示全部楼层
谢谢老师分享,已经下载学习
回复

使用道具 举报

您需要登录后才可以回帖 登录 | 注册 |

本版积分规则

关闭

站长推荐上一条 /1 下一条

快速回复 返回顶部 返回列表