下载APP
收藏本站
帮助中心
天天打卡
切换到宽版
账号
自动登录
找回密码
密码
登录
注册
微信登录,快人一步
只需一步,快速开始
快捷导航
感染网
门户
Portal
论坛
BBS
导读
Guide
圈子
Group
问答中心
活动商城
@资料库
@VIP专区
#全民话题
AI文库
AI聊天
活动中心
积分商城
积分捐助
课件库
法规库
视频库
工具箱
新媒体联盟
专家笔记区
专题见稿区
专题专栏区
活动中心
积分商城
感控书城
技能提升
直播回放
2025年会
法规文库
专家笔记
音视频库
指标解读
感术行动
更多专栏
绑定微信
官方微信
医考圈
绑定手机
官方微博
实名认证
自编书库
论坛公告
发展历程
关于我们
搜索
搜索
热搜:
感术行动
规率行动
送检率
规范解读
口腔科
邻苯二甲醛
隔离标识
水处理
手卫生
手术室
多重耐药菌
计划
法规
本版
用户
清达论坛
»
论坛
›
评审迎检与管理工具
›
等级评审与JCI认证
›
JCI 医院认证中感染控制的检查标准
1
2
3
4
5
6
7
8
9
10
/ 10 页
下一页
返回列表
发新帖
楼主:
一缕阳光
JCI 医院认证中感染控制的检查标准
荐
火...
[复制链接]
xxxxxx666666
xxxxxx666666
当前离线
积分
5408
打卡等级:偶尔看看
打卡总奖励:109
最近打卡:2025-01-07 09:14:53
发表于 2009-7-7 17:18
|
显示全部楼层
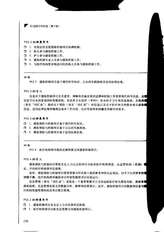
JCI医院评审标准第三版——感染预防与控制
JCI医院评审标准第三版——感染预防与控制,刚买的,80元,先将医院感染部分扫描上来,供大家参考。一共10来页,我会持续更新。
word版本下载地址:
https://bbs.sific.com.cn/viewthread.php?tid=22059
评分
参与人数
2
+10
威望
+1
金币
+10
收起
理由
沧海一粟
+ 10
+ 10
总是把院感新知识拿到这儿来
楚楚
+ 1
有好东西总是不忘大家
查看全部评分
回复
顶
踩
使用道具
举报
xxxxxx666666
xxxxxx666666
当前离线
积分
5408
打卡等级:偶尔看看
打卡总奖励:109
最近打卡:2025-01-07 09:14:53
发表于 2009-7-7 17:19
|
显示全部楼层
在这里,正在更新。
https://bbs.sific.com.cn/viewthread.php?tid=19483&extra=
回复
顶
踩
使用道具
举报
学海无涯
学海无涯
当前离线
积分
3668
发表于 2009-7-7 17:34
|
显示全部楼层
9#
xxxxxx666666
不是很清楚!看起来比较费力!
回复
顶
踩
使用道具
举报
1501feng
1501feng
当前离线
积分
846
发表于 2009-7-7 22:13
|
显示全部楼层
本帖最后由 1501feng 于 2009-7-7 22:19 编辑
太好了,谢谢xxxxxx666666管理。第一次坐沙发呀,真舒服。好象不全呀?期待更多
回复
顶
踩
使用道具
举报
泉子
泉子
当前离线
积分
2535
发表于 2009-7-7 22:37
|
显示全部楼层
什么是管理?金字塔似的负责制?还是扁平二级、三级管理;最起码是行政管理业务两层吧?行政/行政/?/业务式管理仁义道理能见天日?
回复
顶
踩
使用道具
举报
桃花朵朵
桃花朵朵
当前离线
积分
1324
发表于 2009-7-7 23:23
|
显示全部楼层
期待这个标准早日面世。
回复
顶
踩
使用道具
举报
xxxxxx666666
xxxxxx666666
当前离线
积分
5408
打卡等级:偶尔看看
打卡总奖励:109
最近打卡:2025-01-07 09:14:53
发表于 2009-7-8 09:32
|
显示全部楼层
4#
桃花朵朵
已经出版了,第三版,我把书扫描下来了。
回复
顶
踩
使用道具
举报
千江月
千江月
当前离线
积分
1613
发表于 2009-7-16 11:24
|
显示全部楼层
5#
xxxxxx666666
请问X6老师,这本书哪儿能买到?
回复
顶
踩
使用道具
举报
布衣
布衣
当前离线
积分
3613
发表于 2009-7-16 12:22
|
显示全部楼层
1#
xxxxxx666666
好书!新华书店能买到吗?一定买一本。
回复
顶
踩
使用道具
举报
yizhenfeng
yizhenfeng
当前离线
积分
1183
发表于 2009-7-24 11:04
|
显示全部楼层
我看不见那,是不是太笨了
回复
顶
踩
使用道具
举报
ZHX827
ZHX827
当前离线
积分
593
发表于 2009-7-24 14:09
|
显示全部楼层
我只能看到标题,具体内容都看不到呢:(
1#
xxxxxx666666
回复
顶
踩
使用道具
举报
细雨润竹
细雨润竹
当前离线
积分
11543
打卡等级:偶尔看看
打卡总奖励:45
最近打卡:2024-11-10 17:11:10
发表于 2009-8-31 09:28
|
显示全部楼层
谢谢分享,很想知道在那可以买到此书。
回复
顶
踩
使用道具
举报
ysxrmyy
ysxrmyy
当前离线
积分
1257
发表于 2009-8-31 11:00
|
显示全部楼层
下载了,可看不清。
回复
顶
踩
使用道具
举报
lisa天使
lisa天使
当前离线
积分
8357
打卡等级:热心大叔
打卡总奖励:1972
最近打卡:2025-09-04 10:50:19
发表于 2009-8-31 14:04
|
显示全部楼层
不知在哪能买到这本书?我也打算学学。
回复
顶
踩
使用道具
举报
ncyuangan
ncyuangan
当前离线
积分
1163
发表于 2009-8-31 14:41
|
显示全部楼层
谢谢!一定买一本:)
回复
顶
踩
使用道具
举报
tcning
tcning
当前离线
积分
995
发表于 2009-8-31 15:42
|
显示全部楼层
xxxxxx666666老师
内容看不清楚!
回复
顶
踩
使用道具
举报
男丁格尔
男丁格尔
当前离线
积分
8335
发表于 2009-9-1 19:00
|
显示全部楼层
JCI评审标准(第三版)希望大家看看NI部分~
本帖最后由 majiarui 于 2009-9-4 19:28 编辑
我国的广州中医药大学祈福医院、浙江大学邵逸夫医院、和睦家医院(上海、北京)、泰达国际心血管病医院都已经通过JCI认证。希望大家能够看看美国的医疗机构是如何评价医院的。呵呵~很有启发。
JCI医院评审标准(第三版).doc
(910.5 KB, 下载次数: 1101)
2009-9-1 19:00 上传
点击文件名下载附件
评分
参与人数
3
+30
金币
+35
收起
理由
老朽
+ 10
精品
icchina
+ 20
好东东,要重奖!
查看全部评分
回复
顶
踩
使用道具
举报
男丁格尔
男丁格尔
当前离线
积分
8335
发表于 2009-9-4 19:29
|
显示全部楼层
本帖最后由 majiarui 于 2009-9-4 19:30 编辑
没人感兴趣?
个人认为还是很值得我国借鉴学习的
大家怎么都不捧场?
回复
顶
踩
使用道具
举报
艾丽斯
艾丽斯
当前离线
积分
1239
发表于 2009-9-4 20:46
|
显示全部楼层
JCI的理念值得我们借鉴,我院也准备评审工作,并且我们也参观了和睦家医院,特别是对医院感染的控制有冲击,比如手卫生,国家标准基本上是要求医务人员的,而JCI要求医院应提供合格的洗手设施和干手设施,在公共场合还应为患者、探视和陪护人员提供手消毒液和干手纸巾。该标准高于国家标准,这对医院推进医院感染控制是非常有好处的;还有不光是采血操作,静脉输液必须戴橡胶手套,一人一换等等,平常手卫生最简单也是最难推进的工作,准备JCI认证了,医院也舍得投入了。
评分
参与人数
1
金币
+15
收起
理由
星火
+ 15
我很赞同
查看全部评分
回复
顶
踩
使用道具
举报
kaixinguo
kaixinguo
当前离线
积分
2735
发表于 2009-9-4 21:20
|
显示全部楼层
中国的所有医院要达到这个标准,不是件容易的事!:o
愿我国的医院早日实现这一目标,至少向这一方向不断靠近!:)
回复
顶
踩
使用道具
举报
下一页 »
1
2
3
4
5
6
7
8
9
10
/ 10 页
下一页
返回列表
发新帖
高级模式
B
Color
Image
Link
Quote
Code
Smilies
您需要登录后才可以回帖
登录
|
注册
|
本版积分规则
发表回复
回帖并转播
回帖后跳转到最后一页
浏览过的版块
手术部位感染SSI
手术室与介入室
精彩PPT分享
规范标准行政文件
目标性监测
抗菌药物基础理论与规范指南
感染暴发事件及医院感染纠纷案例
手卫生
医疗废物/污水
关闭
站长推荐
/1
输液管的连接头,算损伤性还是感染性废物?
它确实存在刺伤人体的风险,如何处理,成了感控部门非常纠结的管理点。
查看 »
Copyright © 2007-2025
清达论坛
(https://www.qdhanying.com/) 版权所有 All Rights Reserved.
E-mail:sific2007@163.com QQ:2420400092(小小牧童)
Powered by
Discuz!
X3.5 技术支持:
上海莫畏信息科技有限公司
|
沪ICP备16047626号-1
快速回复
返回顶部
返回列表